Service Extension Data Model
The Service extension data model extends the SKG-IF Ontology by introducing:
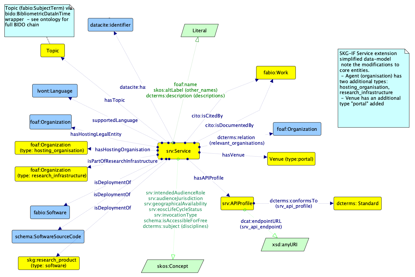
- A new entity srv:Service, modelling software applications or components that provide specific functionality over a network, typically accessed through an API or web application;
- Supporting entities srv:APIProfile and srv:FacilityPortal;
- New properties for describing service characteristics, availability, audience, and relationships to research products, organisations, and venues.
The model is summarised in the following Graffoo diagram:

The data model is implemented as an OWL ontology called the “SKG-IF Ontology: Service Extension” (SRV-O). Rather than creating new terms from scratch, it reuses and extends existing ontologies including Schema.org, the SPAR Ontologies, DCAT, and SKOS.
Data conforming to this extension is described through the ext-srv JSON-LD context and validated using a dedicated SHACL document. The SHACL file is auto-generated from the ontology using the SKG-IF SHACL extractor.
The ontology is available at https://w3id.org/skg-if/extension/srv/ontology in four serialisation formats (.ttl, .nt, .xml, .json) with an HTML documentation page.
Methodology
The Service entity model was developed by investigating and comparing existing community metadata solutions for describing tools and services. The property set was informed by the following sources:
- The CMDI schemas for tools & services used in the CLARIN VLO, in particular the UDPipe example
- SSHOMP catalogue (tools and services)
- ELG catalogue (tools and services)
- The CLARIN LR Switchboard schema
- Schema.org SoftwareApplication type
- The EOSC Service Profile 4.1 rc / 5.0
Rather than adopting any single schema, the extension reuses and aligns terms from these sources with existing Semantic Web vocabularies (Schema.org, SPAR, DCAT, SKOS) and maps them to a JSON-LD context compatible with the SKG-IF framework.